- as made in this guide – create your first material and apply it to an object. Let’s take the example of a wall, painted green on a side, and white on another. Add the white color or material to the object.
- Add another material by clicking on the icon + (or a third one, or as much as you want and need for that single object). It can be new an existing by selecting from the list
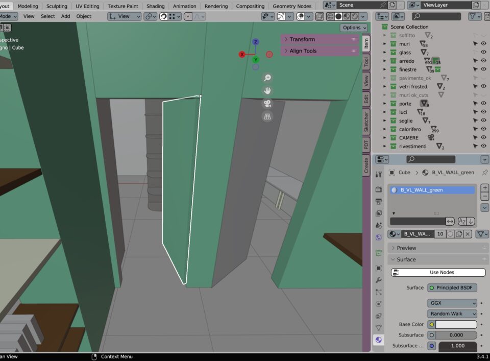
- Go into EDIT MODE
- SELECT the face you want to change (example: you applied first the white for the whole object, now a piece needs to be green: select that one)
- select the material-color you need and click on assign
- now you will have multiple materials on the same object





