There are several ways to create holes for doors and windows. I will tell you my favourite two.
A. Different volumes
The most intuitive method. Extrude the wall before and after the void, and then the pieces in the middle, according to your measurements.

B. Boolean difference
1. Prepare your wall, entirely, without interruptions.

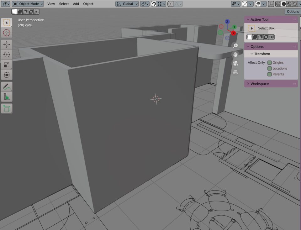
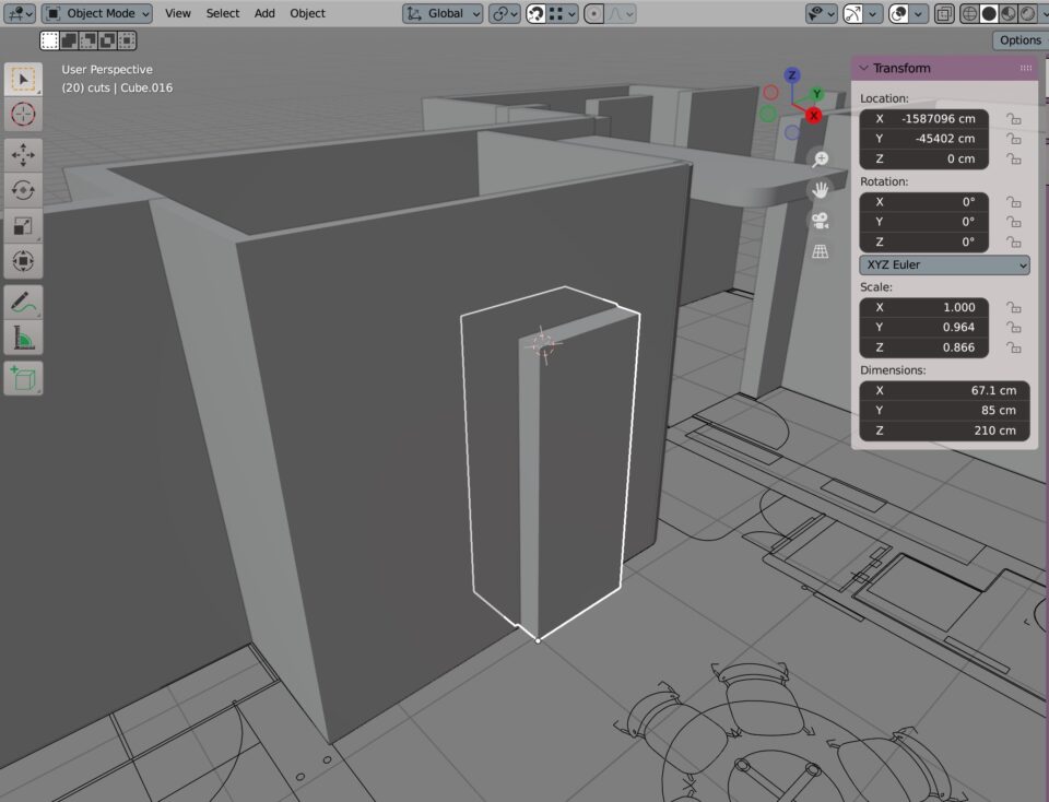
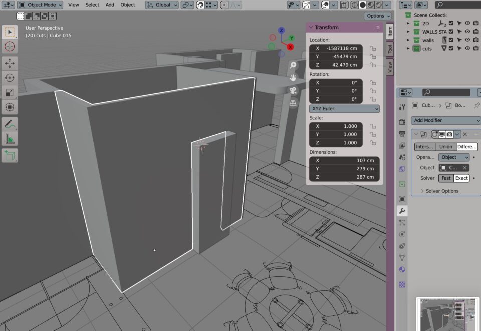
2. Draw a volume of the hole you would like to make. You can draw also something not perfectly rectangular, to match the perfect void you would like to realize (see the plan below).


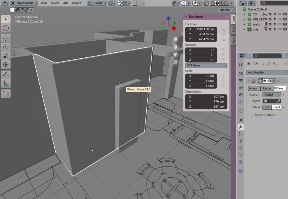
3. Select the wall, click on Modifiers and search for Boolean

4. Select “difference” and then with the dropper select the volume for the hole of the door

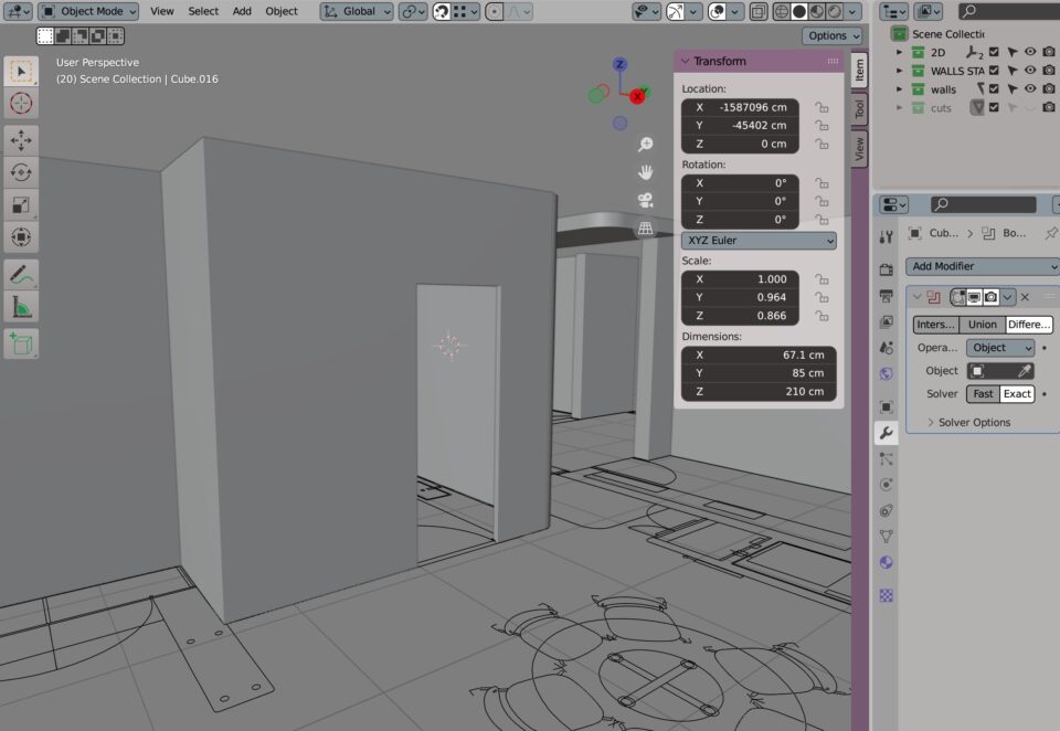
5. you made it!

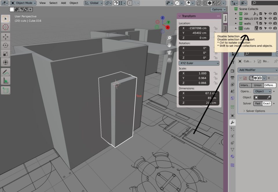
6. you can decide to delete the volume of the cut for the door… or

7. … you can place the volume of the cut in a hidden layer. Why? Because thanks to the modifier you can move easily in the future the hole by moving this volume!! Very useful!

