If these passages are already clear and you already know how to create a wall, you are then ready to learn how to create rounded walls. There are several methods of course also for this result. I will give you my favorite ones.
Starting from a cube
This is good in case of false ceilings or single wall (no L shaped walls).
- start by adding a CUBE mesh in OBJECT MODE
- enter EDIT MODE and start to make the shape you desire by moving edges, faces
- click on the edge you want to fillet, round off
- click BEVEL
- keep clicking to the edge and move it, in order to activate the BEVEL window on the left of the screen
- write the width and characteristics you need
- finished!

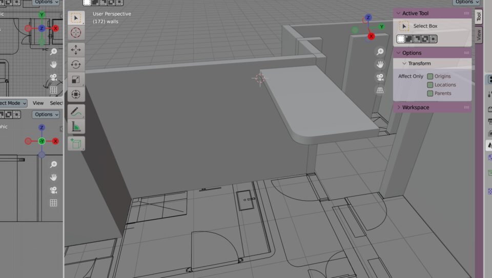
L Shaped wall with rounded corner
It is not possible to bevel very well the wall below, because if you see, there are many edges that limit the faces of the meshes.

- To solve it, separate the parts of the wall:
- model separately the rounded part, by adding a CIRCLE from the mesh menu.
- to make the circle more SMOOTH, check in the box in the bottom left the number of vertexes
- EDIT MODE: delete the vertex you don’t need, and EXTRUDE the rounded part in vertical
- extrude the single vertex, to define the shape you need (you are creating lines)
- extrude the edges also, as the rounded part
- fill the holes, and create the faces by selecting the edges and then pressing F.




Possible errors: not closed solids
If your solids are not well closed, joined and so on, you could have some strange effects, as the one below: you want to make a rounded fillet but in the base there is a surface, not cut away. Not good. If this happens, it is not the tool, it is a wrong definition of the solid.

