How to import a Rhinoceros file? Please follow these easy steps!
open your Rhino File

select the geometry that you need and click on File -> EXPORT SELECTED

save the file following these PARAMETERS:






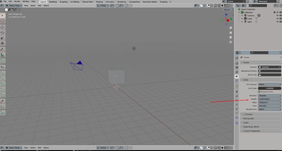
Open Blender and check to have the same units of the model:

Click on FILE -> IMPORT -> OBJ:

In most cases, even if Units are right, the model could be very big. CLICK OK S and put a factor scale of 0.1 or 0.01 to see the model in the correct scale:


You got it!!
