Do you want to move the object in a very precise way, by moving the object from point A to point B? Follow these instructions:
IMPORTANT: for this solution, you have to download and install Blender 4.0 and newer versions, otherwise go a the end of this section to read an other method.


Example: you want to have the purple donkey close the the brown one, but with only one point touching, for example from the hear.
- select the object
- type G
- type B
- click to the node you want as reference
- move the object and place it where you want
Here below you can find the solution for older versions
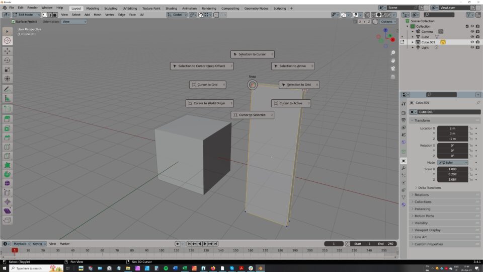
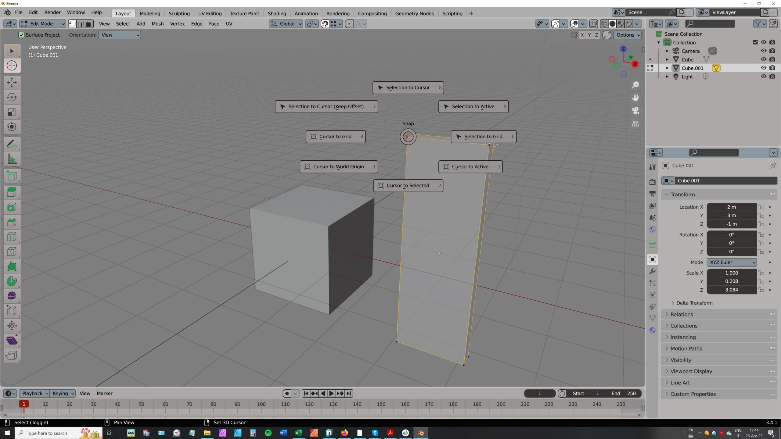
1. Cursor on a specific Vertex
First thing: you need to establish the point A, the snap as starting point.
- go in edit mode
- select a vertex
- click SHIFT+S and select: CURSOR to Selected
- ps. you can place the cursor also in OBJECT mode if the solid is simple and the vertex very easy to catch

2. Place origin on the cursor
- as above, place the cursor when you need the snap
- in object mode, select the object, SET ORIGIN and click on ORIGIN TO 3D CURSOR
- in the snapping options, click on CENTER instead of closest

3. MOVE!
Now click G with the mouse nearby the cursor… and it is done! You can move the solid always taking your snap as reference point!

